|
Obecny czas: 11 Sty 2026, 09:54
|
Zobacz posty bez odpowiedzi | Zobacz aktywne tematy
| Autor |
Wiadomość |
|
mario1978 |
#654338 Wysłany:
26 Mar 2013, 11:31; Temat postu: Re: Jak za 50 zł mieć sprzęt do diagnostyki i kasowania błęd |
|
 |
| Puntoświr |
 |
Imię: Mariusz
Samochód: Punto II 5d
Silnik: 1.2 16V 80KM
Paliwo: Benzyna
Wersja: Active
Województwo: śląskie [S]
Rejestracja: 09 Gru 2011, Posty: 1063 Pomógł: 33
|
cycu99 napisał(a): Udało sie! Wylutowałem opornik i wszytsko smiga aż miło! mario1978 także śmiało swój możesz też wylutować, 2min roboty:) Pozdrawiam W moim wypadku jest inna wersja płytki. Była opisywana na forum, gdzie są modyfikacje kabla - post461617.html#p461617. Piszą że opornik R14 odpowiedzialny za błędy jest usunięty, mimo to kabelek z taką płytką nie chce działać. marcin186 napisał(a): Dobra, teraz znający się na rzeczy proszę o opinie czy jest coś z moim ELM zrobione czy zapłaciłem za nieprzerobiony   5ROCKY5 napisał(a): szczęsciarz masz już bez opornika  Czyli kabel bez opornika i nie działa. Poszukam rozwiązania w internecie.
_________________ "Diagnostyka samochodu - Multiecuscan poradnik" - post632868.html#p632868
|
|
| Góra |
|
 |
|
|
|
Pucek25 |
#655397 Wysłany:
29 Mar 2013, 23:26; Temat postu: Re: Jak za 50 zł mieć sprzęt do diagnostyki i kasowania błęd |
|
 |
| Forumowicz |
Samochód: Punto I 5d
Silnik: 1.4 16V 155KM
Paliwo: Benzyna
Województwo: lubelskie [L]
Rejestracja: 29 Mar 2013, Posty: 2
|
|
Witam Może mi ktoś napisać czy po wylutowaniu opornika w ELM 327 będzie nadal możliwa komunikacja z magistrami CAN w innych samochodach?
|
|
| Góra |
|
 |
|
mario1978 |
#655404 Wysłany:
29 Mar 2013, 23:41; Temat postu: Re: Jak za 50 zł mieć sprzęt do diagnostyki i kasowania błęd |
|
 |
| Puntoświr |
 |
Imię: Mariusz
Samochód: Punto II 5d
Silnik: 1.2 16V 80KM
Paliwo: Benzyna
Wersja: Active
Województwo: śląskie [S]
Rejestracja: 09 Gru 2011, Posty: 1063 Pomógł: 33
|
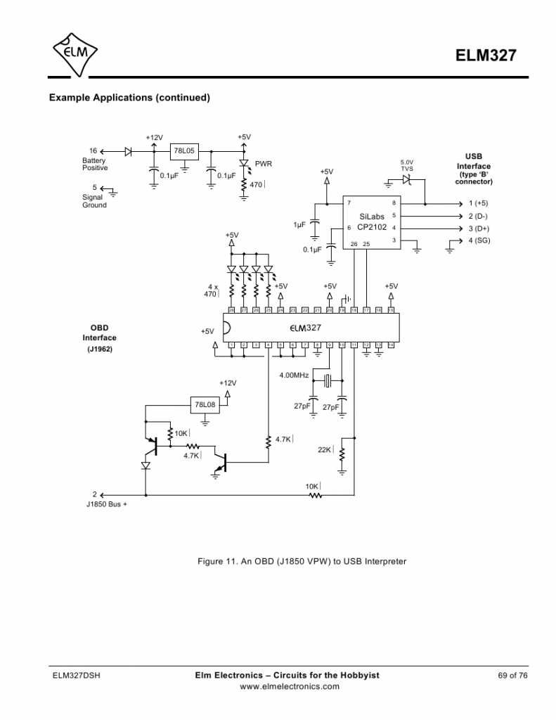
Pucek25 masz dwie możliwości: - sprawdzisz po wylutowaniu w innych samochodach czy działa - zajrzysz do schematu ELM327 i sam stwierdzisz, co jest za co odpowiedzialne, na podstawie przykładowego schematu. Zajrzyj do opisu specyfikacji ELM327, znajdziesz wiele ciekawych informacji, jeżeli interesujesz się elektroniką - http://elmelectronics.com/DSheets/ELM327DS.pdf. Poniżej przykładowe rozwiązanie jakie proponują z oryginalnym ELM327 i wykorzystaniem portu USB, w linku który podałem, schemat jest na stronie 69: Załącznik:
ELM327_schemat_usb.jpg [ 41.98 KiB | Obejrzany 13001 razy ]
_________________ "Diagnostyka samochodu - Multiecuscan poradnik" - post632868.html#p632868
|
|
| Góra |
|
 |
|
Pucek25 |
#655529 Wysłany:
30 Mar 2013, 14:46; Temat postu: Re: Jak za 50 zł mieć sprzęt do diagnostyki i kasowania błęd |
|
 |
| Forumowicz |
Samochód: Punto I 5d
Silnik: 1.4 16V 155KM
Paliwo: Benzyna
Województwo: lubelskie [L]
Rejestracja: 29 Mar 2013, Posty: 2
|
Ok dzięki za odpowiedz. Ja swoim elm mogę połączyć się tylko z silnikiem. Aby połączyć się z resztą chciałem wylutować opornik opisywany przez was, ale po otwarciu ELM moim oczom ukazała się całkiem inna płyta niż pokazane tu na forum. Prosił bym o pomoc co mam zrobić w swoim ELM abym mógł połączyć się z innymi elementami w samochodzie. Mój ELM wygląda tak:  
|
|
| Góra |
|
 |
|
domin45670 |
#655539 Wysłany:
30 Mar 2013, 14:59; Temat postu: Re: Jak za 50 zł mieć sprzęt do diagnostyki i kasowania błęd |
|
 |
| Przyjaciel |
 |
Imię: Dominik
Samochód: Punto II 3d
Silnik: 1.2 16V 80KM
Paliwo: Benzyna
Wersja: Active
Województwo: śląskie [S]
Miejscowość: Katowice Rejestracja: 25 Maj 2008, Posty: 14403 Pomógł: 128
|
|
Pucek25, sprawdź rezystancję między pin'ami opisanymi przeze mnie wcześniej i w manualu. Jeśli będzie taka, o jakiej napisałem, to poszukaj opornika odpowiedzialnego za to.
_________________ PII 1.2 16v 3D Active 2002r. 141 000 km GRIGIO STEEL Gorąca Szesnastka Club
|
|
| Góra |
|
 |
|
misiek292 |
#659461 Wysłany:
12 Kwi 2013, 13:17; Temat postu: Re: Jak za 50 zł mieć sprzęt do diagnostyki i kasowania błęd |
|
 |
| Sympatyk kropek |
Samochód: Grande Punto 5d
Silnik: 1.4 8V 77KM
Paliwo: Benzyna + LPG
Wersja: Active
Województwo: śląskie [S]
Miejscowość: Gliwice Rejestracja: 11 Maj 2012, Posty: 7
|
|
a jak ugryźć takie cudo??
| Załączniki: |
DSC_0190.jpg [ 68.09 KiB | Obejrzany 12917 razy ]
|
|
|
| Góra |
|
 |
|
m0ng0 |
#659716 Wysłany:
13 Kwi 2013, 15:48; Temat postu: Re: Jak za 50 zł mieć sprzęt do diagnostyki i kasowania błęd |
|
 |
| Sympatyk kropek |
Samochód: Punto II FL 5d
Silnik: 1.2 8V 60KM
Paliwo: Benzyna + LPG
Wersja: Active
Województwo: śląskie [S]
Rejestracja: 30 Gru 2012, Posty: 12
|
Pucek25 napisał(a): Ok dzięki za odpowiedz. Ja swoim elm mogę połączyć się tylko z silnikiem. Aby połączyć się z resztą chciałem wylutować opornik opisywany przez was, ale po otwarciu ELM moim oczom ukazała się całkiem inna płyta niż pokazane tu na forum. Prosił bym o pomoc co mam zrobić w swoim ELM abym mógł połączyć się z innymi elementami w samochodzie. Mój ELM wygląda tak:  W tym kabelku należy usunąć rezystor który zaznaczyłem. Sorry za jakoś zdjęć kalkulatorem robiłem 
_________________ Romet Ogar 205->Romet Ogar 200 -> MZ ETZ 150 -> Fiat Seicento 900 + LPG -> Skoda Fabia 1.4 MPI -> Fiat Punto II FL 1.2 8V + LPG
|
|
| Góra |
|
 |
|
Puntolot_bartex |
#659956 Wysłany:
14 Kwi 2013, 17:25; Temat postu: Re: Jak za 50 zł mieć sprzęt do diagnostyki i kasowania błęd |
|
 |
| Puntoświr |
 |
Samochód: Punto I 5d
Silnik: 1.1 8V 55KM
Paliwo: Benzyna + LPG
Wersja: S
Województwo: łódzkie [E]
Rejestracja: 06 Mar 2011, Posty: 323 Pomógł: 1
|
|
| Góra |
|
 |
|
mario1978 |
#660028 Wysłany:
14 Kwi 2013, 21:19; Temat postu: Re: Jak za 50 zł mieć sprzęt do diagnostyki i kasowania błęd |
|
 |
| Puntoświr |
 |
Imię: Mariusz
Samochód: Punto II 5d
Silnik: 1.2 16V 80KM
Paliwo: Benzyna
Wersja: Active
Województwo: śląskie [S]
Rejestracja: 09 Gru 2011, Posty: 1063 Pomógł: 33
|
Bardzo dobrze odrobiłeś zadanie domowe na podstawie tego co piszę tutaj - post632868.html#p632868Puntolot_bartex napisał(a): Czy te kable mi to umożliwią? Będę korzystał z IAWSCAN. Tak, potwierdzam. Wszystko Ci zadziała w tym zestawie w PUNTO I.
_________________ "Diagnostyka samochodu - Multiecuscan poradnik" - post632868.html#p632868
|
|
| Góra |
|
 |
|
Puntolot_bartex |
#660033 Wysłany:
14 Kwi 2013, 21:26; Temat postu: Re: Jak za 50 zł mieć sprzęt do diagnostyki i kasowania błęd |
|
 |
| Puntoświr |
 |
Samochód: Punto I 5d
Silnik: 1.1 8V 55KM
Paliwo: Benzyna + LPG
Wersja: S
Województwo: łódzkie [E]
Rejestracja: 06 Mar 2011, Posty: 323 Pomógł: 1
|
Serdecznie dziękuję za zwięzłą i konstruktywną odpowiedź  Zamawiam, zwłaszcza, że cena obecnie to 54zł (kabel i 3pin) + przesyłka. Pozdrawiam serdecznie 
_________________ Punto Mk I, 55 S 1997r. Moje Funto  Czerwony metalik
|
|
| Góra |
|
 |
|
Rolce |
#662817 Wysłany:
26 Kwi 2013, 14:06; Temat postu: Re: Jak za 50 zł mieć sprzęt do diagnostyki i kasowania błęd |
|
 |
| Puntoświr |
Imię: Radek
Samochód: Inny
Silnik: Inny
Paliwo: Benzyna
Województwo: Poza Polską
Miejscowość: Londyn Rejestracja: 10 Sty 2011, Posty: 278
|
|
| Góra |
|
 |
|
mario1978 |
#662821 Wysłany:
26 Kwi 2013, 15:16; Temat postu: Re: Jak za 50 zł mieć sprzęt do diagnostyki i kasowania błęd |
|
 |
| Puntoświr |
 |
Imię: Mariusz
Samochód: Punto II 5d
Silnik: 1.2 16V 80KM
Paliwo: Benzyna
Wersja: Active
Województwo: śląskie [S]
Rejestracja: 09 Gru 2011, Posty: 1063 Pomógł: 33
|
|
| Góra |
|
 |
|
Rolce |
#663028 Wysłany:
27 Kwi 2013, 14:08; Temat postu: Re: Jak za 50 zł mieć sprzęt do diagnostyki i kasowania błęd |
|
 |
| Puntoświr |
Imię: Radek
Samochód: Inny
Silnik: Inny
Paliwo: Benzyna
Województwo: Poza Polską
Miejscowość: Londyn Rejestracja: 10 Sty 2011, Posty: 278
|
|
| Góra |
|
 |
|
domin45670 |
#663030 Wysłany:
27 Kwi 2013, 14:14; Temat postu: Re: Jak za 50 zł mieć sprzęt do diagnostyki i kasowania błęd |
|
 |
| Przyjaciel |
 |
Imię: Dominik
Samochód: Punto II 3d
Silnik: 1.2 16V 80KM
Paliwo: Benzyna
Wersja: Active
Województwo: śląskie [S]
Miejscowość: Katowice Rejestracja: 25 Maj 2008, Posty: 14403 Pomógł: 128
|
Rolce napisał(a): I jeszcze inne pytanie, czy jak nie mam zadnej lampki ostrzegawczej na desce rozdzielczej np typu "check engine" to mimo to moga byc bledy ? Bo zastanawiam sie moze nie bedzie zadnych bledow ? Tak. Lampka zapala się tylko w przypadku krytycznych błędów (np. sonda lambda, katalizator).
_________________ PII 1.2 16v 3D Active 2002r. 141 000 km GRIGIO STEEL Gorąca Szesnastka Club
|
|
| Góra |
|
 |
|
Rolce |
#663041 Wysłany:
27 Kwi 2013, 14:32; Temat postu: Re: Jak za 50 zł mieć sprzęt do diagnostyki i kasowania błęd |
|
 |
| Puntoświr |
Imię: Radek
Samochód: Inny
Silnik: Inny
Paliwo: Benzyna
Województwo: Poza Polską
Miejscowość: Londyn Rejestracja: 10 Sty 2011, Posty: 278
|
|
| Góra |
|
 |
|
domin45670 |
#663161 Wysłany:
27 Kwi 2013, 23:00; Temat postu: Re: Jak za 50 zł mieć sprzęt do diagnostyki i kasowania błęd |
|
 |
| Przyjaciel |
 |
Imię: Dominik
Samochód: Punto II 3d
Silnik: 1.2 16V 80KM
Paliwo: Benzyna
Wersja: Active
Województwo: śląskie [S]
Miejscowość: Katowice Rejestracja: 25 Maj 2008, Posty: 14403 Pomógł: 128
|
Rolce napisał(a): Teraz pytanie jakie mozliwosci daje polaczenie z ECU i CAN ? ECU to jest podłączenie pod sterownik silnika. Dowiadujesz się wszystkiego na temat bieżących parametrów, możesz wykonywać różne testy itp. CAN daje możliwość sprawdzenia m.in. zegarów, sprawdzenia podpiętych urządzeń itp. Generalnie dzięki obsłudze CAN (ELM) jest możliwość sprawdzenia niemal wszystkiego począwszy od zegarów, przez wspomaganie układu kierowniczego. Jest też możliwość adaptacji/osiowania nowych modułów podpiętych pod CAN (np. instalacja nowych zegarów).
_________________ PII 1.2 16v 3D Active 2002r. 141 000 km GRIGIO STEEL Gorąca Szesnastka Club
|
|
| Góra |
|
 |
|
Rolce |
#663197 Wysłany:
28 Kwi 2013, 00:48; Temat postu: Re: Jak za 50 zł mieć sprzęt do diagnostyki i kasowania błęd |
|
 |
| Puntoświr |
Imię: Radek
Samochód: Inny
Silnik: Inny
Paliwo: Benzyna
Województwo: Poza Polską
Miejscowość: Londyn Rejestracja: 10 Sty 2011, Posty: 278
|
domin45670 napisał(a): Rolce napisał(a): Teraz pytanie jakie mozliwosci daje polaczenie z ECU i CAN ? ECU to jest podłączenie pod sterownik silnika. Dowiadujesz się wszystkiego na temat bieżących parametrów, możesz wykonywać różne testy itp. CAN daje możliwość sprawdzenia m.in. zegarów, sprawdzenia podpiętych urządzeń itp. Generalnie dzięki obsłudze CAN (ELM) jest możliwość sprawdzenia niemal wszystkiego począwszy od zegarów, przez wspomaganie układu kierowniczego. Jest też możliwość adaptacji/osiowania nowych modułów podpiętych pod CAN (np. instalacja nowych zegarów). No tak to co w takim razie mozna zrobic za pomoca VAG-KKL jesli chodzi o silnik a co za pomoca ELM ?
|
|
| Góra |
|
 |
|
domin45670 |
#663218 Wysłany:
28 Kwi 2013, 09:14; Temat postu: Re: Jak za 50 zł mieć sprzęt do diagnostyki i kasowania błęd |
|
 |
| Przyjaciel |
 |
Imię: Dominik
Samochód: Punto II 3d
Silnik: 1.2 16V 80KM
Paliwo: Benzyna
Wersja: Active
Województwo: śląskie [S]
Miejscowość: Katowice Rejestracja: 25 Maj 2008, Posty: 14403 Pomógł: 128
|
|
No tak to co w takim razie mozna zrobic za pomoca VAG-KKL jesli chodzi o silnik a co za pomoca ELM ?[/quote] Teoretycznie jeśli chodzi tylko i wyłącznie o silnik to powinno być to samo.
_________________ PII 1.2 16v 3D Active 2002r. 141 000 km GRIGIO STEEL Gorąca Szesnastka Club
|
|
| Góra |
|
 |
|
Puntolot_bartex |
#663222 Wysłany:
28 Kwi 2013, 09:32; Temat postu: Re: Jak za 50 zł mieć sprzęt do diagnostyki i kasowania błęd |
|
 |
| Puntoświr |
 |
Samochód: Punto I 5d
Silnik: 1.1 8V 55KM
Paliwo: Benzyna + LPG
Wersja: S
Województwo: łódzkie [E]
Rejestracja: 06 Mar 2011, Posty: 323 Pomógł: 1
|
|
Panowie jeszcze jedno szybkie pytanko. Bo w poniedziałek lub wtorek będę miał kabelek. Jakim programem polecacie się połączyć z Punto I 1.1 97r? Iaw scan 2? Fiat ecu scan? Jaka wersja programu? Chyba, że inny program?
Pozdrawiam.
_________________ Punto Mk I, 55 S 1997r. Moje Funto  Czerwony metalik
|
|
| Góra |
|
 |
|
Qbass |
#663223 Wysłany:
28 Kwi 2013, 09:36; Temat postu: Re: Jak za 50 zł mieć sprzęt do diagnostyki i kasowania błęd |
|
 |
| Puntoświr |
 |
Imię: Jakub
Samochód: Inny Fiat
Silnik: 1.4 16V 120KM
Paliwo: Benzyna
Wersja: Easy
Województwo: kujawsko-pomorskie [C]
Miejscowość: Toruń Rejestracja: 06 Cze 2010, Posty: 573 Pomógł: 8
|
|
| Góra |
|
 |
|
Puntolot_bartex |
#663225 Wysłany:
28 Kwi 2013, 09:47; Temat postu: Re: Jak za 50 zł mieć sprzęt do diagnostyki i kasowania błęd |
|
 |
| Puntoświr |
 |
Samochód: Punto I 5d
Silnik: 1.1 8V 55KM
Paliwo: Benzyna + LPG
Wersja: S
Województwo: łódzkie [E]
Rejestracja: 06 Mar 2011, Posty: 323 Pomógł: 1
|
|
| Góra |
|
 |
|
Rolce |
#663264 Wysłany:
28 Kwi 2013, 13:58; Temat postu: Re: Jak za 50 zł mieć sprzęt do diagnostyki i kasowania błęd |
|
 |
| Puntoświr |
Imię: Radek
Samochód: Inny
Silnik: Inny
Paliwo: Benzyna
Województwo: Poza Polską
Miejscowość: Londyn Rejestracja: 10 Sty 2011, Posty: 278
|
|
| Góra |
|
 |
|
Puntolot_bartex |
#663274 Wysłany:
28 Kwi 2013, 14:19; Temat postu: Re: Jak za 50 zł mieć sprzęt do diagnostyki i kasowania błęd |
|
 |
| Puntoświr |
 |
Samochód: Punto I 5d
Silnik: 1.1 8V 55KM
Paliwo: Benzyna + LPG
Wersja: S
Województwo: łódzkie [E]
Rejestracja: 06 Mar 2011, Posty: 323 Pomógł: 1
|
Ehh jeszcze jedno pytanko. W jakiej pozycji powinien być przełącznik w tym kabelki od viakena, przypomnę, że chce podłączyć pod Punto I, czyli stosuje przejściówkę na 3pin. Pozdrawiam.
_________________ Punto Mk I, 55 S 1997r. Moje Funto  Czerwony metalik
|
|
| Góra |
|
 |
|
mario1978 |
#663491 Wysłany:
29 Kwi 2013, 08:39; Temat postu: Re: Jak za 50 zł mieć sprzęt do diagnostyki i kasowania błęd |
|
 |
| Puntoświr |
 |
Imię: Mariusz
Samochód: Punto II 5d
Silnik: 1.2 16V 80KM
Paliwo: Benzyna
Wersja: Active
Województwo: śląskie [S]
Rejestracja: 09 Gru 2011, Posty: 1063 Pomógł: 33
|
Puntolot_bartex napisał(a): W jakiej pozycji powinien być przełącznik w tym kabelki od viakena W zależności od tego co chcesz sprawdzić, przełączasz na ABS jeżeli sprawdzasz ABS, ECU jeżeli chcesz sprawdzić silnik, lub AIRBAG w przypadku, kiedy chcesz sprawdzić poduszki.
_________________ "Diagnostyka samochodu - Multiecuscan poradnik" - post632868.html#p632868
|
|
| Góra |
|
 |
|
Puntolot_bartex |
#663503 Wysłany:
30 Kwi 2013, 13:00; Temat postu: Re: Jak za 50 zł mieć sprzęt do diagnostyki i kasowania błęd |
|
 |
| Puntoświr |
 |
Samochód: Punto I 5d
Silnik: 1.1 8V 55KM
Paliwo: Benzyna + LPG
Wersja: S
Województwo: łódzkie [E]
Rejestracja: 06 Mar 2011, Posty: 323 Pomógł: 1
|
Chce sprawdzić tylko ECU bo tylko to mam w mojej kropce Będę używał tej przejściówki 3 pin. [ Dodano: 30 Kwi 2013 12:00 ]PAnowie bo mi kabelek właśnie przyszedł, a nie wiem w jakiej pozycji ma być przełącznik. Nie chciał bym nic uwalić na "dzień dobry" Do wyboru mamy położenie -7 - KKl/engine -3 - airbag -1/9 - ABS -12/13 (brak oznaczenia) Przypomnę, że podłączam jeszcze przejściówkę na OBD I. Chce zdiagnozować silnik. Gdzieś wyczytałem, że przełącznik powinien być w 3 pozycji jeśli podpinamy (nie ważne co) pod OBD I. Jednak nie wiem czy to prawda dlatego chce się upewnić.
_________________ Punto Mk I, 55 S 1997r. Moje Funto  Czerwony metalik
|
|
| Góra |
|
 |
|
Nie możesz zakładać nowych tematów na tym forum Nie możesz odpowiadać w tematach na tym forum Nie możesz edytować swoich postów na tym forum Nie możesz usuwać swoich postów na tym forum Nie możesz dodawać załączników na tym forum
|
|