|
Obecny czas: 12 Sty 2026, 06:29
|
Zobacz posty bez odpowiedzi | Zobacz aktywne tematy
| Autor |
Wiadomość |
|
lep |
#129511 Wysłany:
27 Maj 2008, 17:10; Temat postu: Euroscan |
|
 |
| Sympatyk kropek |
Rejestracja: 15 Maj 2008, Posty: 30
|
Witam
Pewnie niejeden posiadacz fiata natknął się na problem kasowania
błędów, diagnozowania parametrów, ogólnie odwiedzenia stacji
komputerowej kontroli pojazdów.
Można na własny użytek wykonać własna stacje diagnostyczną.
Nie jest to zbyt trudne zagadnienie. Jednak postaram się opisać
jaka wiedza, umiejętności oraz materiały będą potrzebne.
Jednocześnie zaznaczam że wszystkie informacje zdobyłem z serwisu
www.elektroda.pl Cały ogrom pracy, eksperymentalne modele
euroscana oraz testy zawdzięczamy właśnie kilku zapaleńcom.
Cały temat można sobie przetrawić tutaj:
http://www.elektroda.pl/rtvforum/1-ytt273824.html?postdays=0&postorder=asc&start=0
Co potrzebne?
- Umiejętność wykonania płytki drukowanej (można kupić gotową na aukcji)
- Programator do scalaków ( będzie opis jak go wykonać )
- Pojęcie o lutowaniu
- Komputer z dwoma portami COM (laptop ze specjalną kartą PCMCI pod DOS'a)
- Oprogramowanie diagnostyczne
Co potrafi Euroscan?
Oczywiście pierwsze pytanie to: "po co to komu jak mozna jechać do
specjalisy???" Jasne że tak, można ale... ja wolę sam osobiście pooglądać
co w punto piszczy  a wiec do rzeczy co potrafi...
- Kasować wszystkie blędy silnika, ABS-u, Air Bag-ów.
- Podglądać parametry: obroty, temperatury, napięcia itp..
- Adoptować niektóre podzespoły (nie testowałem)
- Testować kontrolki oraz inne elementy.
Euroscan bardzo dobrze komunikuje sie z Fiatami. Sprawdzałem
na Palio, Punto, Marea. Działą ładnie i niezawodnie.
_________________ Punto II 1.9 JTD
|
|
| Góra |
|
 |
|
|
|
Vulcan |
#129742 Wysłany:
28 Maj 2008, 08:01; Temat postu: |
|
 |
| Puntoświr |
 |
Miejscowość: pomorskie Rejestracja: 02 Gru 2007, Posty: 386
|
|
Wszystko ładnie, pięknie, ale wrzuć linka skąd można zassać euroscana.
_________________ Abarth 55 kucy
Corvette Z06 przy 160 km/h. - OBJECHANE
|
|
| Góra |
|
 |
|
lep |
#129952 Wysłany:
28 Maj 2008, 20:17; Temat postu: Euroscan - wykonanie płytki |
|
 |
| Sympatyk kropek |
Rejestracja: 15 Maj 2008, Posty: 30
|
Na początku wyjaśniam:
Cytuj: Wszystko ładnie, pięknie, ale wrzuć linka skąd można zassać euroscana.
jest w pierwszym poscie jednak jest to spory temat ale jeśli kolega
Vulcan ma czas i trochę punktów może spokojnie wszystko znaleźć.
Ja chciałem opisać wszystko krok po kroku. Nie mam czasu pisać wszystkiego
na raz.
Ale wracając do tematu...
Płytkę zaprojektował DARO kimkolwiek jest.
Wykonanie płtyki Euroscana.
1) Pobrać rysunek płytki
http://rapidshare.com/files/118350638/Euroscan_druk_Corel_5.cdr.html
mam nadzieję że będzie też w dziale download
2) Wydrukować pod Corel Draw (minimum ver. 5.0 można pobrać wersję
30 dniową). Drukować trzeba na foli takiej do rzutnika lub na papierze kredowym koniecznie drukarką laserową z najlepszą jakością.
3) Przygotować płytkę laminowaną 120x90 jednostronną. Trzeba ją
wyczyścić papierem ściernym 1000 i odtłuścić.
4) Wydrukowaną płytkę przykładamy do płytki laminowanej stroną z tonerem.
5) Nastawiamy żelazko na bawełnę lub lepiej  i prasujemy dokładnie
folię z drukiem mocno dociskając. Prasujemy z 30-40 sek. Potem
koniecznie docisnąć stosem książek i zaczekać aż całkiem wystygnie.
6) Delikatnie trzeba zerwać folie. Toner powinien zostać na płytce.
Ewentualne uszkodzenia trzeba poprawić pisakiem do opisu CD lub
innym z trwałym tuszem.
7) Wytrawić płytkę (wytrawiacz można kupić w sklepie z elektroniką)
Trzeba kontrolować ten proces bo ścieżki są dość wąskie.
8 ) Wywiercić otwory.
Jeśli toner źle się odbije można go zmyć rozpuszczalnikiem i powtórzyć
kroki 2-6
Można kupić na Allegro gotową płytkę za 20 zł ale to już każdy
musi sam sprawdzić czy jest zgodna z wydrukiem. Można kupić tez
całego Euroscana ale to już nieco drożej i nie gwarantuje że to działa.
Spis części jest w pliku z wzorem płytki
_________________ Punto II 1.9 JTD
|
|
| Góra |
|
 |
|
lukash |
#130075 Wysłany:
28 Maj 2008, 21:58; Temat postu: |
|
 |
| Puntoświr |
 |
Miejscowość: Radomsko Rejestracja: 23 Lut 2007, Posty: 210
|
|
lep a ty robiłeś może ten układ? Bo jeśli to dobrze działa to może bym sie z tym pobawił jak znajdę kiedyś więcej czasu.
_________________ Jest: Alfa Romeo 159 1.9 JTDm 2006 r Alfa Romeo 156 1.9 JTD 2003 r
Był: Alfa Romeo 156 1.9 JTD 2001 r Fiat Punto mk I 1.1 1999 r
|
|
| Góra |
|
 |
|
lep |
#130160 Wysłany:
29 Maj 2008, 06:28; Temat postu: |
|
 |
| Sympatyk kropek |
Rejestracja: 15 Maj 2008, Posty: 30
|
Cytuj: lep a ty robiłeś może ten układ? Bo jeśli to dobrze działa to może bym sie z tym pobawił jak znajdę kiedyś więcej czasu.
Tak mam taki zrobiony i nim sprawdzałem kilka fiatów. Działa
to dobrze. Niebawem umieszczę kilka fotek mojego euroscana.
_________________ Punto II 1.9 JTD
|
|
| Góra |
|
 |
|
martinboby |
#130207 Wysłany:
29 Maj 2008, 09:58; Temat postu: fiat punto 1,2 SX |
|
 |
| Sympatyk kropek |
Rejestracja: 29 Maj 2008, Posty: 11
|
Czy bedzie mozna tym euroscanem tez mojego punto czytac
Punto 1,2 SX rok 09.2001 
|
|
| Góra |
|
 |
|
lep |
#130209 Wysłany:
29 Maj 2008, 10:23; Temat postu: |
|
 |
| Sympatyk kropek |
Rejestracja: 15 Maj 2008, Posty: 30
|
|
Myślę że powinien chodzić bez problemu jednak napisz dokładnie jaki masz
silnik oraz jaki jest symbol centralki pod maską. Tam powinien byc
symbol literowo cyfrowy IAV jakoś tak.... Nawet jeśli nie ma w spisie
dokładnie twojego punto to bedzie centralka od innego punciaka
_________________ Punto II 1.9 JTD
|
|
| Góra |
|
 |
|
E.T. |
#130247 Wysłany:
29 Maj 2008, 14:39; Temat postu: |
|
 |
| Puntoświr |
 |
Miejscowość: Warszawa Rejestracja: 21 Paź 2007, Posty: 965
|
lep napisał(a): Nawet jeśli nie ma w spisie dokładnie twojego punto to bedzie centralka od innego punciaka
gdzie ten spis można uświadczyć?
_________________ Tomaszowe, żółte Punto!
Pwr 138,7 KM @ 6319,0 rpm Tq 169,8 Nm @ 4826,0 rpm
|
|
| Góra |
|
 |
|
lep |
#130250 Wysłany:
31 Maj 2008, 21:20; Temat postu: Euroscan - lista aut |
|
 |
| Sympatyk kropek |
Rejestracja: 15 Maj 2008, Posty: 30
|
|
| Góra |
|
 |
|
martinboby |
#137100 Wysłany:
20 Cze 2008, 18:16; Temat postu: |
|
 |
| Sympatyk kropek |
Rejestracja: 29 Maj 2008, Posty: 11
|
|
Hallo
Czy moglbys opisac ktore gniazda podlaczyc do komputera ???.
Jak ma wygladac kadel -interfejs do samochodu.
Mysle ze wyjscia na plytce K L to wlasnie wyscia do samochodu ODB jesli tak to pokaz prosze jak maja one byc na wtyku do samochodu
|
|
| Góra |
|
 |
|
lep |
#137344 Wysłany:
21 Cze 2008, 20:12; Temat postu: |
|
 |
| Sympatyk kropek |
Rejestracja: 15 Maj 2008, Posty: 30
|
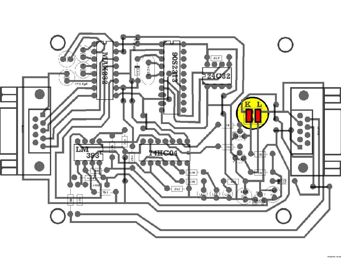
Zgodnie z normą złącze 16 stykowe znajduje się we wnętrzu samochodu
w okolicach kolumny kierowniczej (najczęściej pod kierownicą po lewej
stronie). Za pomocą tego złącza można wykonać diagnozę wszystkich
systemów będących na wyposażeniu samochodu, więc tego typu złącze
jest tylko jedno w samochodzie. Jak pokazuje tabela 2 każdy system ma w
złączu diagnostycznym osobny styk. W związku z tym niezbędnym okazało
się zastosowanie przełącznika, który umożliwia połączenie linii K interfejsu
z odpowiednim stykiem w złączu diagnostycznym. Przełącznik ten znajduje
się na wtyku 16 stykowym.
W Punto II gniazdo OBD jest w skrzynce bezpiecznikowej na lewo
od kierownicy w dolnej części. Jeśli chodzi o starsze Fiaty to gniazda
diagnostyczne są rozsiane po całym samochodzie (np.:pod maską)
i mają inny wygląd ale to juz osobna historia.
Opis PIN-ów OBD
Schemat kabla: Euroscan <--> AUTO (Na schemacie Euroscana jest
zaznaczone która strona to CAR a która to RS232-Komputer)
Uwaga!
Nie podłączaj tego kabla bezpośrednio do PC tylko poprzez Euroscana
na złączu OBD jest 12VDC pewnie COM-a w PC uszkodzi.
Najlepiej kupić specjalną wtyczkę OBD (20zł) bo ryzykowne jest
wciskanie drutów w gniazdo w AUCIE no..ale to już jak kto woli
_________________ Punto II 1.9 JTD
|
|
| Góra |
|
 |
|
Krzycho90 |
#137349 Wysłany:
21 Cze 2008, 21:41; Temat postu: |
|
 |
| Puntoświr |
 |
Imię: Krzysiek
Samochód: Grande Punto 5d
Silnik: 1.4 16V 95KM
Paliwo: Benzyna + LPG
Wersja: Dynamic
Województwo: podkarpackie [R]
Rejestracja: 08 Paź 2006, Posty: 2789 Pomógł: 3
|
|
Super!
_________________ byłe mk2 FL : topic38980.html obecne: w trakcie przygotowania
|
|
| Góra |
|
 |
|
martinboby |
#137388 Wysłany:
22 Cze 2008, 11:00; Temat postu: euroscan |
|
 |
| Sympatyk kropek |
Rejestracja: 29 Maj 2008, Posty: 11
|
do kolegi Lep
Serdeczne dzieki za schematy .
Ale teraz dopiero zglupialem mam schemat euroscana na max 232 i at 90s2313
na nim są dwa wejścia com od max 232 myślałem ze trzeba je podłączyć z kompem . Mam równierz program euroscan w dosie w nim są dwa wejścia com które mószą być podłączone . A wiec jak to wszystko podłączyć. 
|
|
| Góra |
|
 |
|
lep |
#137444 Wysłany:
22 Cze 2008, 16:41; Temat postu: |
|
 |
| Sympatyk kropek |
Rejestracja: 15 Maj 2008, Posty: 30
|
Jeśli chodzi o podłączenie Euroscana z PC to faktycznie może to być
niejasne. Akurat ten projekt Euroscana obydwa com-y (com1 i com2)
ma zintegrowane w jednym gnieździe. Trzeba więc wykonać kabel
który rozdzieli jedno wejście na 2 com-y.
Oto schemat:
A tutaj ogólny schemat jak powinno być połączone wszystko:

_________________ Punto II 1.9 JTD
|
|
| Góra |
|
 |
|
martinboby |
#137454 Wysłany:
22 Cze 2008, 18:31; Temat postu: euroscan zlacza k i l |
|
 |
| Sympatyk kropek |
Rejestracja: 29 Maj 2008, Posty: 11
|
|
Jeszcze jedno pytanie zlacza K i L na Plytce maja byc polaczone (zwate )ze soba czy jest jakas kombinacja?
|
|
| Góra |
|
 |
|
lep |
#137505 Wysłany:
22 Cze 2008, 22:05; Temat postu: |
|
 |
| Sympatyk kropek |
Rejestracja: 15 Maj 2008, Posty: 30
|
Cytuj: Jeszcze jedno pytanie zlacza K i L na Plytce maja byc polaczone (zwate )ze soba czy jest jakas kombinacja?
Najlepiej użyć zworek takich jakie są np na płycie głównej kompa
lub na dyskach twardych. W sklepach elektronicznych są dostępne
szpilki do wlutowania w płytkę laminowaną. A zawrzeć trzeba tak
jak na schemacie. Dla fiatów to ustawienie jest poprawne.
_________________ Punto II 1.9 JTD
|
|
| Góra |
|
 |
|
Sylwo28 |
#137675 Wysłany:
23 Cze 2008, 11:55; Temat postu: |
|
 |
| Sympatyk kropek |
 |
Miejscowość: Łódź Rejestracja: 10 Cze 2008, Posty: 29
|
|
Cześć,
Mam pytanie: czy ktoś myślał o zastosowaniu układu ELM 327 ?
Jest to interfejs OBD-RS 232. Tak chyba byłoby prościej... Obsługuje 9 różnych protokołów OBD...
Dodatkowo, ten chip ma wbudowaną obsługę sieci CAN stosowaną w autach z OBD 2.
Noszę się z zamiarem zbudowania takiego interfejsu.
pozdr
_________________ Beer or not to beer, that's the question
|
|
| Góra |
|
 |
|
martinboby |
#137699 Wysłany:
23 Cze 2008, 13:13; Temat postu: euroscan |
|
 |
| Sympatyk kropek |
Rejestracja: 29 Maj 2008, Posty: 11
|
hallo
zrobilem w niedziele euroscana na attiny 2313 .
Niestety pokazuje unreliable clok .Tylko dziwne bo pare razy wskoczyl i migotala zielona dioda ? Sprawdzalem linie k il :Wyjscia comow Napiecia -8v +8V na comach wszystko ok wsad do attiny wpisalem z poprawka jaka byla na upie.Kwarz mam 10.240 czy ktos moze pomoc!!!!!!! 
|
|
| Góra |
|
 |
|
lep |
#137724 Wysłany:
23 Cze 2008, 15:37; Temat postu: |
|
 |
| Sympatyk kropek |
Rejestracja: 15 Maj 2008, Posty: 30
|
Cytuj: hallo zrobilem w niedziele euroscana na attiny 2313 . Niestety pokazuje unreliable clok .Tylko dziwne bo pare razy wskoczyl i migotala zielona dioda ? Sprawdzalem linie k il :Wyjscia comow Napiecia -8v +8V na comach wszystko ok wsad do attiny wpisalem z poprawka jaka byla na upie.Kwarz mam 10.240 czy ktos moze pomoc!!!!!!! Crying or Very sad Wsad dziala na 100% trzeba postępować zgodnie z opisem. Sam sprawdzałem na attiny 2313. [ Dodano: 23 Cze 2008 15:37 ]Cytuj: Mam pytanie: czy ktoś myślał o zastosowaniu układu ELM 327 ?
Jest to interfejs OBD-RS 232. Tak chyba byłoby prościej... Obsługuje 9 różnych protokołów OBD... Dodatkowo, ten chip ma wbudowaną obsługę sieci CAN stosowaną w autach z OBD 2.
Tylko jaki soft do fiatów pójdzie z tym interfejsem?
_________________ Punto II 1.9 JTD
|
|
| Góra |
|
 |
|
martinboby |
#138142 Wysłany:
24 Cze 2008, 13:23; Temat postu: euroscan |
|
 |
| Sympatyk kropek |
Rejestracja: 29 Maj 2008, Posty: 11
|
Soory kol. lep to znowu ja
Po dlugich meczarniach doszlem do tego iz z euroscana dostaje odpowiedz connect the ecu reader then check the power supply.
mam podlaczony go do 12v w domu. Zauwazylem ze mosze dluzej potrzymac klawisz enter przy ostatniej kommendzie ,(moze w kompie trzeba comy tez jakos ustawic w bios ).Mam zwarte obie linie (k i l) nie wiem co dalej.
jak pozniej w punto maja obie linie byc zwarte?
odpwiedz prosze co dalej 
|
|
| Góra |
|
 |
|
lep |
#138155 Wysłany:
24 Cze 2008, 16:01; Temat postu: |
|
 |
| Sympatyk kropek |
Rejestracja: 15 Maj 2008, Posty: 30
|
Witam
martinboby to forum jest po to żeby pytać więc nie ma nic złego w twojej dociekliwości
Nie wiem czy sprawdzasz na normalnym PC czy na laptopie
jesli na PC to przydatny będzie program msd.exe Sprawdza
on ustawienia portów com. Spisz sobie jakie mają DMA oraz IRQ
Potem jak uruchomisz vise to daj F2 (Setup) jeśli poprosi o kod to
wpisz: tec bez wciskania Entera. Tam możesz poustawiać
porty com i koniecznie trzeba zapisać zmiany.
Na visie najlepiej testować wybierając pozycję "demo" Pozwala to
na symulację obecności auta. Można tym sposobem sprawdzić Euroscana
bez auta.
Jeśli to nie pomoże to będziemy szukać dalej.
_________________ Punto II 1.9 JTD
|
|
| Góra |
|
 |
|
martinboby |
#138162 Wysłany:
24 Cze 2008, 16:49; Temat postu: euroscan |
|
 |
| Sympatyk kropek |
Rejestracja: 29 Maj 2008, Posty: 11
|
|
Zaraz bede sprawdzal kompa mam pc z dwoma comami.
Co mnie zastanawia to ze mam dwa Attiny jeden napisal mi kolega w pracy drugi ja w domu (Mam multiprog XXl) ktory pisze karty i klocki z pony prog wspolpracuje . Mam odczyt i zapis na nim .Zrobilem tak jak ty dales instrukcje do tego attiny. Nie wim czy nie zbodowac tego proga. ktory ty opisales ale mysle ze jak on (moj mulitiprog) z atteiny gada i pisze to jest ok !!!????
Co ty otym myslisz. Jeszcze jedno wyjscie gdzies szukac orginalnegoAT 90 S2313 ?????????????????????????
|
|
| Góra |
|
 |
|
lep |
#138176 Wysłany:
24 Cze 2008, 19:05; Temat postu: |
|
 |
| Sympatyk kropek |
Rejestracja: 15 Maj 2008, Posty: 30
|
|
Jeśli chodzi o Attiny to bezwzględnie trzeba najpierw ustawić bity zgodności
bo na elektrodzie ktoś pisał chyba że można zamieszać z kwarcem. I
trzeba wtedy samemu generatorem zadawać częstotliwośc. Ja sam
programowałem Attiny SIProgiem przy pomocy PonyProga. Wszystko
tak jak w opisie i chodzi.
Jesli chodzi o AT 90S2313 to zapomnij. O ile jeszcze są niedobitki
na allegro to cena dochodzi do kilku 10. Nie ma to sensu, lepiej
zerkinij na schemat euroscana (nie ten który rysowałem do com'ow)
i zobacz tam to połączenie z com'ami. Możliwe ze sie pomyliłem przy
rysowaniu (bo rysowałem ze swojego kabla).
_________________ Punto II 1.9 JTD
|
|
| Góra |
|
 |
|
martinboby |
#138178 Wysłany:
24 Cze 2008, 19:22; Temat postu: |
|
 |
| Sympatyk kropek |
Rejestracja: 29 Maj 2008, Posty: 11
|
|
comy sa ok ,dobrze narysowales .Nie wiem czy moj programator(multiprog xxl) tego attiny dobrze pisze?.Widze ze ten prog z twojego rysunku ma kwarz 4 mhz ja w moim moge przelaczac moge z 3,5 na 6 mhz ale pony prog czyta wszyskie zapiski do attiny nawet te o security bitow. Chyba bede budowac tego proga???!!!!!
|
|
| Góra |
|
 |
|
Sylwo28 |
#139144 Wysłany:
27 Cze 2008, 19:09; Temat postu: |
|
 |
| Sympatyk kropek |
 |
Miejscowość: Łódź Rejestracja: 10 Cze 2008, Posty: 29
|
To jeszcze raz ja
W związku z tym, że koszt interfejsu na ELM 327 jest dość wysoki, postanowiłem na razie wykonać euroscana. Koszty są śmieszne ok 30 PLN max.
Z rapidshare dość ciężko zassać wymienione na początku wątku pliki.
Podaję więc adres stronki ze schematami programatora Si - prog i przystawek do programowania...
http://forum.mikrokontrolery.net/viewtopic.php?t=123
Wsady i opis przerobienia ATTiny są bez problemu do zassania z Elektrody.
pozdr
PS. Jak tylko zmajstruję interfejs, dam znać...
PS1. Do kolegi martinboby : znalazłem opis testu euroscana:
Cytat:
Jak ktoś ma problemy z uruchomieniem układu to może sprawdzić w ten sposób:
1 najpierw zewrzeć linie K-in z K-out i L-in L-out.
2 zewrzeć do masy linie K i powinna się zapalić żółta dioda.
3 zewrzeć do masy linie L i powinna się zapalić zielona dioda.
4 sprawdzić miernikiem czy na wyjściach comów (nóżka 2) przy
zwieraniu do masy linii K(com1) i L(com2) zmieniają się stany napięć z -8 do +8v.
5 podpiąć +5v do comów (nóżka 3) i powinny się zapalać diody żółta com1, zielona com2.
Jeśli układ nie reaguje tak jak w punktach 2,3 to problem
jest z układami wejściowymi lm393 albo 74hc04. Albo napięcia
zasilania. Jeśli układ nie reaguje tak jak w punkcie 4 to problem jest
z maxem 232.
Jeśli układ nie reaguje tak jak w punkcie 5 to tranzystory albo 74hc04.
może pomoże... Na Elektrodzie widziałem też opis podłaczenia do Bravy i Punta...
_________________ Beer or not to beer, that's the question
|
|
| Góra |
|
 |
|
Nie możesz zakładać nowych tematów na tym forum Nie możesz odpowiadać w tematach na tym forum Nie możesz edytować swoich postów na tym forum Nie możesz usuwać swoich postów na tym forum Nie możesz dodawać załączników na tym forum
|
|