You Tube • eLearn • FAQ •  Szukaj •  Zarejestruj się •  Zaloguj się 



Obecny czas: 11 Sty 2026, 10:21

Wszystkie czasy w strefie UTC + 1 godzina (czas letni)




Napisz nowy temat Odpowiedz  [ 14 posty(ów) ] 
Autor Wiadomość
 
 Post #565699 Wysłany: 31 Mar 2012, 16:31; 
 Temat postu: Malowanie wnętrza lampy, montaż ringów w Punto II FL
Offline
Puntoświr
Awatar użytkownika

Imię: Waldek
Samochód: Croma
Silnik: 1.9 120KM mJTD
Paliwo: ON
Wersja: Emotion
Województwo: śląskie [S]
Rejestracja: 13 Paź 2007,
Posty: 692
Pomógł: 2
Jakich narzędzi użyłem do prac:
- piekarnik elektryczny
- mały śrubokręt (idealna okazała się probówka na 230V ze zdjętą izolacją)
- narzędzie ala dremel
- nożyk do tapet
- papier ścierny wodny 600-800
- spray czarny mat odporny na wysokie temperatury (kolor według uznania)
- benzyna ekstrakcyjna
- czarny silikon szklarski (1szt)
- przezroczysty silikon (1szt)
- rękawiczki z materiału
- ringi 2szt śr. wew. 109mm
- ringi 2szt śr. wew. 127mm

Przód auta przed rozpoczęciem prac:
Załącznik:



1.Na początku odcinamy zbędne elementy, które zasłaniają dojście do masy klejącej, głównie od dolnej części lampy:
Załącznik:



Uwaga nie usuwamy elementów które pozwolą na dokładne złożenie lampy po otwarciu:
Załącznik:



2. Nacinamy klej od strony obudowy i od strony klosza najgłębiej jak się da:
Załącznik:



3. Wbijając śrubokręt (wydłubując) usuwamy cały klej który znajduje się w rynience na całym obwodzie lampy:
Załącznik:

Załącznik:



4. Po usunięciu kleju z zewnętrznej strony niestety klosz dalej nie zejdzie, trzyma go nadal klej po wewnętrznej stronie, mniej więcej tak to wygląda w przekroju:
Załącznik:
FOTO7.JPG
FOTO7.JPG [ 9.95 KiB | Obejrzany 11832 razy ]


I tu zaczyna się najtrudniejsze zadanie, lampę trzeba wsadzić do rozgrzanego piekarnika celem uplastycznienia obudowy lampy. W moim przypadku był to piekarnik elektryczny rozgrzany do 200stC. Lampę wkładamy nie dłużej niż na 1min30sek. Gdy lampa znajduje się w piekarniku, najlepiej wyłączyć grzałkę i włączyć funkcję termoobiegu (jeśli piekarnik go posiada) - lampa ma się tylko nagrzać a nie roztopić. Wyjmując lampę z piekarnika nie zapominamy o rękawiczkach!
Po wyjęciu lampy z piekarnika, śrubokrętem podważamy klosz lampy odchylając jednocześnie obudowę lampy tak aby klosz odkleił się od kleju po wewnętrznej stronie. Tu trzeba wyczuć czy obudowa jest na tyle nagrzana żeby ją odgiąć - jeśli będzie za twarda to nam pęknie. Co jakiś czas wkładamy lampę ponownie do piekarnika aby znowu ją nagrzać, aż do końca odkleimy klosz. Cała operacja z piekarnikiem zajęła mi z jedną lampą ok. 30-40 min.
Lampa po otwarciu:
Załącznik:



5. Rynienkę czyścimy z całego kleju tak samo postępujemy z brzegami klosza:
Załącznik:



6. Sam środek lampy trzyma się na kloszu za pomocą kilku bolców, ostrożnie zdejmujemy wnętrze:
Załącznik:



7. Teraz trochę wody, papier wodny i do dzieła, ścieramy powłokę chromu:
powstało kilka wersji:
Załącznik:

Załącznik:

Załącznik:



8. Średnica pierścienia na zdjęciu od przodu jest większa (czerwona strzałka), im dalej w głąb tym średnica się zmniejsza (zielona strzałka), tak samo jest ze światłem mijania jak i drogowym.
Załącznik:



9. Aby ring był bardziej widoczny konieczne jest wycięcie tego pierścienia lub częściowe wycięcie na całym jego obwodzie. Ta operacja pozwoli też na pozostawieniu odpowiedniej ilości miejsca dla odblasku, który jak wiadomo musi być regulowany.
Załącznik:



10. Po wycięciu pierścieni odtłuszczamy całe wnętrze i lakierujemy.

11. Po wyschnięciu bierzemy się za wklejanie ringów, ja użyłem silikonu bezbarwnego, według mnie jest on najodpowiedniejszy ze względu na brak barwy, ponieważ resztki silikonu jak nam przejdą między ring a obudowę będą wtedy mało widoczne.
Na samą obudowę dajemy silikon po czym przyklejamy ring i wypełniamy silikonem szczelinę pomiędzy ringiem a obudową i zostawiamy do wyschnięcia.
Załącznik:



12. Przed sklejeniem lampy, najpierw wkładamy wnętrze do klosza na zaczepy, wypełniamy całą rynienkę silikonem (najlepiej czarnym) i wkładamy klosz na swoje miejsce pamiętając o wyprowadzeniu przewodów z ringów na zewnątrz (ja wyprowadziłem je w miejscu gdzie jest silniczek regulacji wysokości), nadmiar silikonu wyrównujemy a gdzie go brakuje dokładamy i związujemy czymś całą lampę aby klosz był dociśnięty do obudowy i zostawiamy do wyschnięcia.
Załącznik:



Lampa na aucie:
Załącznik:

Załącznik:



Do całej operacji potrzeba bardzo dużo cierpliwości … Powodzenia.
Opis ma charakter poglądowy.


Góra
 Profil  
 

 
 Post #565740 Wysłany: 31 Mar 2012, 18:22; 
 Temat postu: Re: Malowanie wnętrza lampy, montaż ringów w Punto II FL
Offline
Puntoświr
Awatar użytkownika

Imię: Adrian
Samochód: Punto II 3d
Silnik: 1.2 8V 60KM
Paliwo: Benzyna
Wersja: SX
Województwo: śląskie [S]
Miejscowość: Chorzów
Rejestracja: 30 Wrz 2011,
Posty: 279
brawo brawo piwo za zasługi :mrgreen:

_________________
ZIELONY SX 1.2 8v


Góra
 Profil  
 
 
 Post #565897 Wysłany: 31 Mar 2012, 23:35; 
 Temat postu: Re: Malowanie wnętrza lampy, montaż ringów w Punto II FL
Offline
Puntoświr
Awatar użytkownika

Imię: Paweł
Samochód: Punto Evo 3d
Silnik: 1.2 8V 69KM
Paliwo: Benzyna + LPG
Województwo: śląskie [S]
Miejscowość: Gliwice
Rejestracja: 27 Lut 2012,
Posty: 502
Pomógł: 2
Samo pieczenie lamp w piekarniku nie było skuteczne? Jakim klejem są sklejone lampy w Punto? W mojej Marei wielokrotnie rozbierałem lampy za pomocą samego tylko pieczenia. Tam klej jest w formie masy bitumicznej ale aby puścił lampy trzeba nagrzewać znacznie dłużej niż piszesz. Po 5-10 minutach klej robił się miękki i ciągnący i lampę otwierało się z łatwością. Jeśli zrobiło się to starannie to do ich sklejenia wykorzystywałem tą samą masę - po zakończeniu pracy wystarczyło nagrzać ponownie oba elementy lampy po czym je połączyć. Całość zamykała jeszcze chwilka w piekarniku aby klej lepiej trochę się rozpłynął po zakamarkach. Po kilkukrotnym rozbieraniu lampy mają 100% szczelności.


Góra
 Profil  
 
 
 Post #565944 Wysłany: 01 Kwi 2012, 09:15; 
 Temat postu: Re: Malowanie wnętrza lampy, montaż ringów w Punto II FL
Offline
Sympatyk kropek

Imię: jakub
Samochód: Punto II FL 5d
Silnik: 1.2 8V 65KM
Paliwo: Benzyna
Wersja: Active
Województwo: warmińsko-mazurskie [N]
Miejscowość: Działdowo
Rejestracja: 04 Mar 2012,
Posty: 16
ile bys chcial za zrobienie takich lamp w punto II FL


Góra
 Profil  
 
 
 Post #568291 Wysłany: 07 Kwi 2012, 11:36; 
 Temat postu: Re: Malowanie wnętrza lampy, montaż ringów w Punto II FL
Offline
Puntoświr
Awatar użytkownika

Imię: Mariusz
Samochód: Punto II 3d
Silnik: 1.2 8V 60KM
Paliwo: Benzyna + LPG
Wersja: Van
Województwo: mazowieckie [W]
Miejscowość: Konstancin-Jeziorna
Rejestracja: 11 Mar 2009,
Posty: 1772
Pomógł: 13
Śwoetna robota :jupi:

_________________
210000km Mój czarno-biały kropas - ostatnia zmiana 15.06.2013
A ja mam filtr paliwa w 1.2 8V
http://biuro-ekspert.com/ ||Sirio Snake 27 + TTI TCB-771


Góra
 Profil  
 
 
 Post #568603 Wysłany: 08 Kwi 2012, 06:46; 
 Temat postu: Re: Malowanie wnętrza lampy, montaż ringów w Punto II FL
Offline
Puntoświr
Awatar użytkownika

Imię: Rafał
Samochód: Punto II 3d
Silnik: 1.2 8V 60KM
Paliwo: Benzyna + LPG
Wersja: Sound
Województwo: śląskie [S]
Miejscowość: Toszek - Śląske
Rejestracja: 09 Maj 2010,
Posty: 632
Fajna sprawa :)

_________________
Image
Zapraszam do mojego projektu HHO
Projekt mojej bramy garażowej
Instalacja BRC Sequent 24


Góra
 Profil  
 
 
 Post #568653 Wysłany: 08 Kwi 2012, 11:10; 
 Temat postu: Re: Malowanie wnętrza lampy, montaż ringów w Punto II FL
Offline
Paparazzi

Samochód: Punto II 5d
Silnik: 1.2 8V 60KM
Paliwo: Benzyna
Wersja: SX
Województwo: pomorskie [G]
Miejscowość: Gdańsk/Malbork
Rejestracja: 12 Sty 2009,
Posty: 3082
Pomógł: 17
Nie napisałeś jakiego rodzaju/odmiany mają być ringi. CCFL czy jakiś inny rodzaj/odmiana :?: Ewentualnie z jakiego samochodu można dobrać takie ringi :?:

robota pierwsza klasa :)

_________________
Jest kraj, gdzie od wieków wolność ma barwę krwi
Jest miasto, magia dziejów w jego murach tkwi
Jest klub w tym mieście w barwach bieli i zieleni
Jest wiara i tradycja której nic nie zmieni.

----

Odpowiedni ludzie
mówią o tym cudzie
kiedy Punta się zjeżdżają
VW się kłaniają


Góra
 Profil  
 
 
 Post #568847 Wysłany: 08 Kwi 2012, 21:00; 
 Temat postu: Re: Malowanie wnętrza lampy, montaż ringów w Punto II FL
Offline
Puntoświr
Awatar użytkownika

Imię: Waldek
Samochód: Croma
Silnik: 1.9 120KM mJTD
Paliwo: ON
Wersja: Emotion
Województwo: śląskie [S]
Rejestracja: 13 Paź 2007,
Posty: 692
Pomógł: 2
xONx napisał(a):
Nie napisałeś jakiego rodzaju/odmiany mają być ringi. CCFL czy jakiś inny rodzaj/odmiana :?: Ewentualnie z jakiego samochodu można dobrać takie ringi :?:


Ringi jakie chcesz takie wsadzisz, ja miałem CCFL. Z jakiego auta tego Ci nie powiem, ringi były kupione uniwersalne a nie z jakiegoś konkretnego modelu auta, rozmiar w pierwszym poście.


Góra
 Profil  
 
 
 Post #570269 Wysłany: 12 Kwi 2012, 00:44; 
 Temat postu: Re: Malowanie wnętrza lampy, montaż ringów w Punto II FL
Offline
Forumowicz

Imię: Damian
Samochód: Punto II FL 5d
Silnik: 1.2 8V 60KM
Paliwo: Benzyna + LPG
Województwo: lubelskie [L]
Rejestracja: 12 Kwi 2012,
Posty: 2
Kedlaw, posiadasz może linki do tych ringów? Jakbyś mógł jeszcze powiedzieć, jak je potem podłaczyć pod pozycje. Pozdrawiam, Danek.


Góra
 Profil  
 
 
 Post #570534 Wysłany: 12 Kwi 2012, 20:47; 
 Temat postu: Re: Malowanie wnętrza lampy, montaż ringów w Punto II FL
Offline
Puntoświr
Awatar użytkownika

Imię: Waldek
Samochód: Croma
Silnik: 1.9 120KM mJTD
Paliwo: ON
Wersja: Emotion
Województwo: śląskie [S]
Rejestracja: 13 Paź 2007,
Posty: 692
Pomógł: 2
danek napisał(a):
posiadasz może linki do tych ringów?

Szukaj na alledrogo.

danek napisał(a):
Jakbyś mógł jeszcze powiedzieć, jak je potem podłaczyć pod pozycje


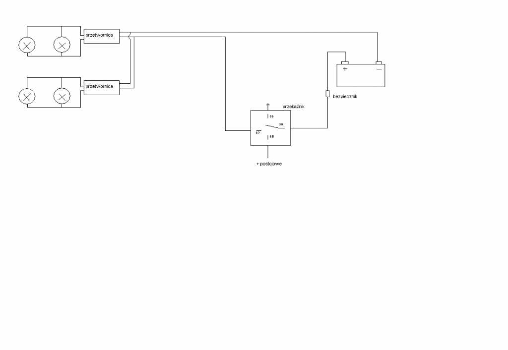
Schemat na jednym przekaźniku, włączenie razem z postojowymi.
Załącznik:



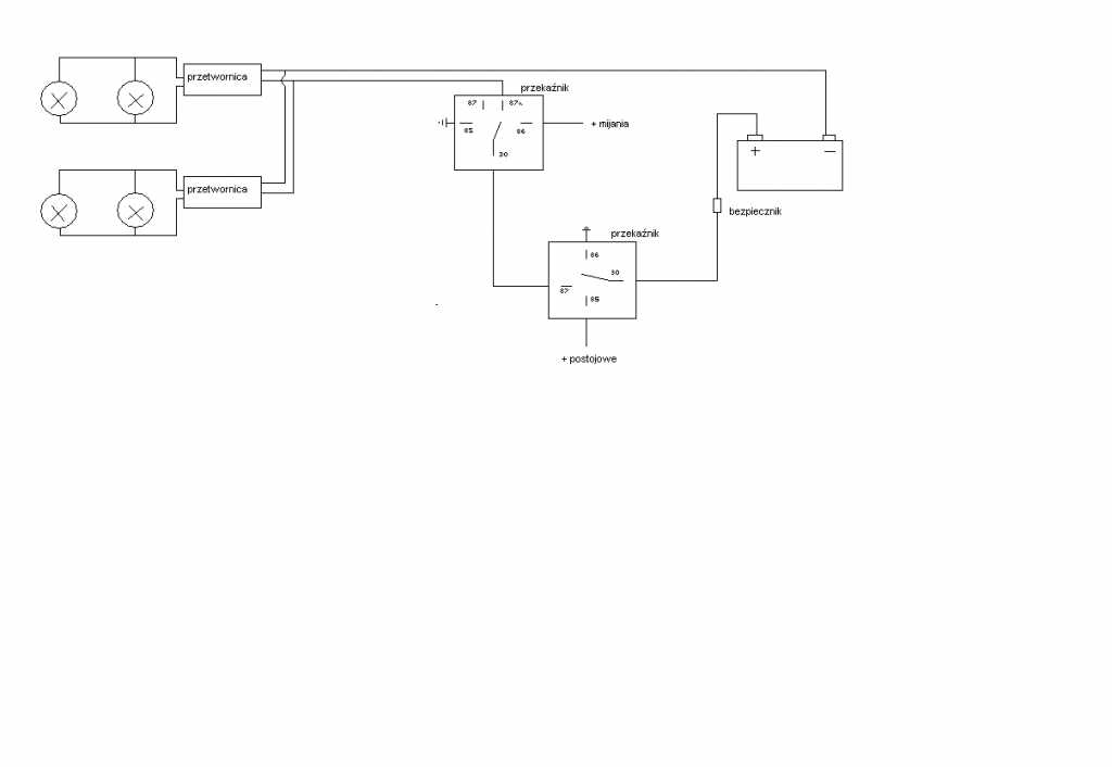
Schemat na dwóch przekaźnikach, włączenie z postojowymi, włączenie świateł mijania spowoduje wyłączenie.
Załącznik:



Góra
 Profil  
 
 
 Post #570694 Wysłany: 13 Kwi 2012, 11:45; 
 Temat postu: Re: Malowanie wnętrza lampy, montaż ringów w Punto II FL
Offline
Forumowicz

Imię: Damian
Samochód: Punto II FL 5d
Silnik: 1.2 8V 60KM
Paliwo: Benzyna + LPG
Województwo: lubelskie [L]
Rejestracja: 12 Kwi 2012,
Posty: 2
A czy żeby sie podłączyć w pozycje to trzeba rozbierać moduł sterujacy przy kierownicy? Czy gdzie to sie znajduje? Czy musze dokupić dodatkowe wtyczki żeby sie wpiać? Bo te co mam to chyba są do BMW, prawda? I jeszcze jedno pytanie, czy jak podepne sie w pozycje to te które są w lampie przestaną świecić, bo o to mi chodzi? Dzięki za pomoc. Jak na weekend siąde to postaram sie wrzucić fotki, jak ja to robiłem. Pozdrawiam.


Góra
 Profil  
 
 
 Post #587482 Wysłany: 05 Cze 2012, 19:27; 
 Temat postu: Re: Malowanie wnętrza lampy, montaż ringów w Punto II FL
Offline
Sympatyk kropek

Imię: Marek
Samochód: Punto II FL 5d
Silnik: 1.2 16V 80KM
Paliwo: ON
Wersja: Dynamic
Województwo: dolnośląskie [D]
Rejestracja: 17 Maj 2012,
Posty: 14
kedlaw, Ściągałeś zderzak aby wymontować lampy ?


Góra
 Profil  
 
 
 Post #734436 Wysłany: 21 Cze 2014, 12:32; 
 Temat postu: Re: Malowanie wnętrza lampy, montaż ringów w Punto II FL
Offline
Puntoświr

Imię: Kamil
Samochód: Punto II FL 5d
Silnik: 1.4 16V 155KM
Paliwo: Benzyna
Wersja: Active
Województwo: zachodniopomorskie [Z]
Miejscowość: Koszalin
Rejestracja: 27 Lip 2011,
Posty: 132
Ja wczoraj rozklejałem i powiem że jak ktoś chce obejść piekarnik i ma już matowe lampy bądź pęknięte i chce nowe kupować, to polecam do tego kupić zamienniki (kupiłem z allegro za 290zł komplet) i pod wrzącą wodą klej sam puszcza, u mnie poszło 2x1.4 L z czajnika odrazu lałem z jednej strony lampy żeby spłynęła woda po kleju na dół lampy i przy drugiej próbie lampa rozklejona i nic nie trzeba ciąć ;) jestem teraz w trakcie szlifowania lamp.
A zderzak trzeba ściągać, jest pod nim jedno oczko przykręcane śróbką


Góra
 Profil  
 
 
 Post #734577 Wysłany: 22 Cze 2014, 15:38; 
 Temat postu: Re: Malowanie wnętrza lampy, montaż ringów w Punto II FL
Offline
Puntoświr
Awatar użytkownika

Imię: Marcin
Samochód: Punto II FL 3d
Silnik: 1.2 8V 60KM
Paliwo: Benzyna + LPG
Wersja: Sound
Województwo: łódzkie [E]
Rejestracja: 20 Wrz 2011,
Posty: 862
Pomógł: 2
Axor napisał(a):
A zderzak trzeba ściągać, jest pod nim jedno oczko przykręcane śróbką

Jak ktoś ma dostęp od spodu (kanał albo najazd) to wystarczy klucz na grzechotce i chęci i można ominąć zdejmowanie zderzaka. Ja tak robiłem.

_________________
Zapraszam do mojej Żółtej Kropki
topic31172.html
Image Image Image Image
Skrócenie lewarka z nadal działającym "podnoszonym" wstecznym topic50012.html


Góra
 Profil  
 
Wyświetl posty z poprzednich:  Sortuj według  
Napisz nowy temat Odpowiedz  [ 14 posty(ów) ] 


Wszystkie czasy w strefie UTC + 1 godzina (czas letni)


Nie możesz zakładać nowych tematów na tym forum
Nie możesz odpowiadać w tematach na tym forum
Nie możesz edytować swoich postów na tym forum
Nie możesz usuwać swoich postów na tym forum
Nie możesz dodawać załączników na tym forum

Szukaj:
Skocz do:  
Powered by phpBB © 2000 - 2025 phpBB Group
Style based on FI Subsilver by phpBBservice.nl
Forum Fiata Punto © 2006 - 2025
Tłumaczenie: phpbbhelp.pl
phpBB SEO